搜索
   登录

目录

与四大发明相媲美
所属图书:《中国传统酿造:酒醋酱》 出版日期:2014-07-01

与四大发明相媲美

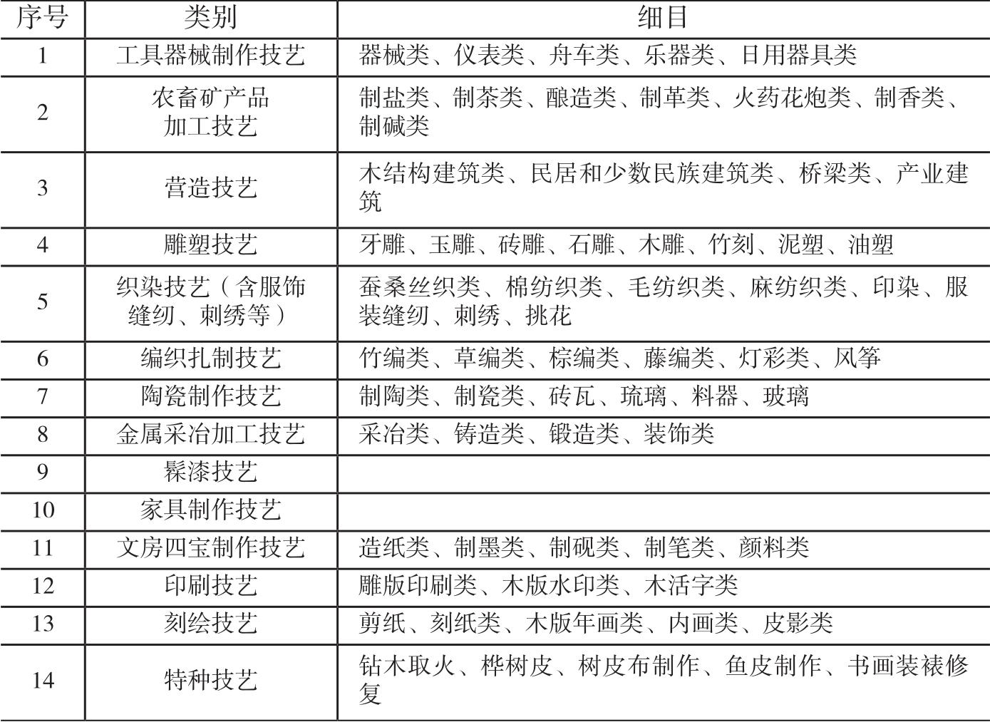
作为中国人应该对中国文明史和中国先民在世界文明史建设中的贡献有所了解,这是“自信”的动力,是“自尊”的根据,也是“自强”的标尺。近年来,中国学者在研究中,仅从传统手工技艺的资源整理中就初步列出14大类的技艺反映中国古代的文明和成就(表2),其中有9项传统手工技艺(文房四宝加工技艺、印刷术、蚕桑丝织和织锦、制瓷技术、酿造技艺、木结构营造技艺、水力风力机械制作技艺、盐井深凿汲卤及加工技艺、彩髹漆和玉雕技艺)具有世界意义。

表2 中国传统手工技艺的资源和类型

(注: 序号类别细目1工具器械制作技艺器械类、仪表类、舟车类、乐器类、日用器具类2农畜矿产品加工技艺制盐类、制茶类、酿造类、制革类、火药花炮类、制香类、制碱类3营造技艺木结构建筑类、民居和少数民族建筑类、桥梁类、产业建筑4雕塑技艺牙雕、玉雕、砖雕、石雕、木雕、竹刻、泥塑、油塑5织染技艺(含服饰缝纫、刺绣等)蚕桑丝织类、棉纺织类、毛纺织类、麻纺织类、印染、服装缝纫、刺绣、挑花6编织扎制技艺竹编类、草编类、棕编类、藤编类、灯彩类、风筝7陶瓷制作技艺制陶类、制瓷类、砖瓦、琉璃、料器、玻璃8金属采冶加工技艺采冶类、铸造类、锻造类、装饰类9髹漆技艺10家具制作技艺11文房四宝制作技艺造纸类、制墨类、制砚类、制笔类、颜料类12印刷技艺雕版印刷类、木版水印类、木活字类13刻绘技艺剪纸、刻纸类、木版年画类、内画类、皮影类14特种技艺钻木取火、桦树皮、树皮布制作、鱼皮制作、书画装裱修复)

这一整理仅是初步的,相信随着研究的深入,认知会有发展和变化。这些对世界文明曾产生过影响的手工技艺,有些是大家熟知的,例如古代的四大科技发明。但是,有些却是许多人所生疏的,例如酿造技艺。这就是本书要讲述的主要内容。

自从有了以农耕生产为主体的聚居生活,应用发酵技术于日常生活,例如加工谷物、制作美食、渍菜腌肉等食品加工,已是司空见惯。殊不知这里面的奥秘却一直位于科技前沿。直到17世纪,荷兰科学家列文虎克(A.van Leeuwenhoek,1632~1723年)用自制的显微镜观察并发现了多种微生物,人们才知在身旁还存在着一个肉眼看不到的微生物世界。此后的200多年里,科学家使用日益进步的显微镜观察、考察多种微生物并将它们分类,进行形态学方面的研究。1837年德国科学家施莱登(M.J.Schleiden,1804~1881年)和施旺(T.Schwann,1810~1882年)在显微镜下观察到面团中活跃的酵母菌后,把人们长期以来知其然,而不知其所以然的发酵现象与微生物联系起来,证明发酵是由于酵母细胞繁殖的结果,并提出了生物学的细胞理论,揭开了生物学革命的序幕。

(注: 德国植物学家施莱登)

(注: 德国动物学家施旺)

1857年,法国科学家巴斯德(L.Pasteur,1822~1895年)在研究葡萄酒在陈酿中变酸的问题时,进而发现酵母细胞有好多种,有的促使发酵,变糖为乙醇;有的则让酒变酸(巴斯德当时所指的酵母细胞实际上是包括酵母菌、醋酸菌在内的多种微生物)。巴斯德明确指出,发酵过程是一个与微生物活动相联系的过程。随后他创立灭菌技术,以防酒在储存中变质,并揭示了酿酒的机理。

(注: 法国科学家巴斯德在实验观察)

在科学家的共同努力下,一个崭新的学科——微生物学和一个功效特殊的技术体系——微生物工程诞生了。从此,发酵现象作为大量存在于自然界和人们日常生活中的生命现象而受到关注,发酵技术也作为微生物工程的关键技术而被广泛深入地开发和研究。到了20世纪,发酵技术进而成为现代生物技术的基础分支,在探讨生命过程和物质化学进化等诸多科学领域中发挥了无可替代的作用。回过头来看,几千年来人类在对发酵技术的应用和认知中所积累的经验和实践,无疑是极其宝贵的文化遗产,中国先民在其中所做的特殊贡献应该被铭记和赞扬。

(注: 《东亚发酵化学论考》书影)

微生物学、微生物工程这些近代的科学名词,大家并不陌生。但说到中国先民在这些学科建设发展中的伟大创造和贡献,许多人所知甚少。日本学者山崎百治早在其1945年所著的《东亚发酵化学论考》中指出,中国霉菌发酵的发明和中国传统医药学的贡献,可与四大发明(火药、指南针、活字印刷术、造纸术)相媲美。

中国传统医药学,是中国近三千年本草学发展的结晶,是中医学的核心内容之一,是中国珍贵的文化遗产,为世人所公认。其实,发酵技术也与它相似,中国先民创造了一套特有的技术体系,不仅流行于中国,甚至在东亚和世界都产生了不容忽视的影响。尽管发酵现象在地球上无所不在,是常见的自然现象,而且发酵技术在食品加工上的运用,几乎所有的民族都有自己的实践。但是,中国先民在长期生产实践中,创造性地利用微生物、驯化霉菌,开发出以酿酒、制醋、做酱等为主要内容的一系列微生物工程技术,所取得的经验和成就是突出的,是其他民族无法相比的。中国先民在上述微生物工程中所积累的实践经验,不仅为微生物学和微生物工程科学的建立提供了认知的前提,而且为当代生物技术的发展作了技术上的铺垫。为了客观地理解这一史实,有必要再回顾一段历史的轨迹。

中国传统酿造:酒醋酱