搜索
   登录

目录

诊法与辨证
所属图书:《济世救命之方:中国医学奥秘》 出版日期:2013-11-01

诊法与辨证

一、诊法

中医诊断主要是通过望、闻、问、切四个方面来观察和了解病情的变化。

1.望诊:指观察病人的精神、色泽、形态和舌苔等变化的一种诊断方法。望诊内容包括一般观察内容和局部观察内容。

一般观察如下内容:

①望神:望神首先是看眼睛,一般说目光神采奕奕,面色润泽,神情爽朗,是精神充沛的表现,叫做“得神”。如果目无光彩,面色晦暗,神情呆钝,是精神萎靡不振的表现,叫做“失神”。

②望色:色,即青、黄、赤、白、黑五色。色泽是脏的气血盛衰和病理变化的一种表现。色青多为肝病,色赤多为心病,色黄多为脾病,色白多为肺病,色黑多为肾病,而其在润泽方面也表现为枯涩晦暗。

③望形态:看病人的身体强弱、发育、营养状况正常与否,可以了解患者抗邪能力的大小,推知病情的进退。一般胖人多阳气偏虚,多湿;瘦人多阴血偏虚,多火。这是因为胖人形厚,气血周流较缓,容易湿蓄生痰,痰壅气塞,一旦有诱因引动,多发生中风瘫痪等证。瘦人形薄,阴液偏亏,易生虚热,故多发生阴虚火动之证,骤然削瘦,多为气血虚衰的表现。

在望诊中局部观察如下内容:

①望面色:苍白的主虚寒及脱血夺气,或亡津液。如肺气虚、贫血、大出血及休克等。面有白点或白斑的为腹中有虫积;面黄的为湿、为热、为虚。如黄疸色鲜明的为温热,色黯滞的为寒湿;淡黄或萎黄为脾胃虚弱或气血不足。

②望发:发为血之余,肾之外华在发。发黑而润泽,是精血充足的表现。老年人,精血渐哀,故发渐白而脱落。青壮年发白而脱落,则多为血分燥热或精血不足的表现。发如穗,多是由小儿疳积、虫积或血液虚衰所致。发桔焦,多是精气欲竭,汗出发如水洗,喘促不休的,多是肺绝的先兆。

③望鼻:鼻为肺之窍,而又属脾经。鼻色苍白,多为气血亏虚,脾气不足;鼻头红赤,多属脾经湿热蕴结;鼻流清涕,多是外感风寒,或阳气不足;鼻流蚀涕,多是外感风热,若久流蚀涕面气腥臭的,则为鼻渊。

④望口唇:脾开窍于口,其华在唇。唇色深红肿大的,多属实热;唇淡发白的,多属虚寒;唇青黑的主痛;唇于发焦的是津血不足;唇口糜烂,多属脾胃积热,下唇内布有颗粒的,多是寄生虫病。

⑤望咽喉:咽喉为肺胃的门户,其他经脉也多络于咽喉,咽喉红肿疼痛或溃烂,多属肺胃热盛,但久痛不愈者,也有属命门虚火上炎的。咽喉白腐,多见于白喉。

⑥望舌:舌为心之窍,但五脏皆与舌有关,一般舌尖属心肺,舌中属脾胃,舌边属肝胆,舌根属肾。舌诊是望诊中的重要组成部分,主要分为舌质与舌苔两个方面。观察脏腑气血的寒热、虚实,重点是看舌质;观察病邪的深浅和寒、热、湿、燥的变化以及消化功能的病变,重点是看舌苔,主要观察舌苔的薄厚、润燥、腐腻、剥落苔等的变化。

淡红舌:舌质颜色淡红润泽白中透红,是心血充足、阳气旺盛的健康人具有的舌色。

淡白舌:舌色较淡红舌质浅,一般为气血亏损。

红绛舌:舌色较淡红舌红。鲜红色者称红舌;深红色者称绛舌。多为热证,舌尖红者为心火太盛;舌边红者为肝胆火盛;舌中红者,为胃水太盛。

青紫舌:全舌呈均匀青色或紫色,或舌局部见青紫色斑块、瘀点。一是热毒太盛,二是阴寒内盛,气血不畅。

老舌:舌质纹理粗糙,为苍老舌,热盛主实证。

娇嫩舌:纹理细致,多为气血运行不畅,内有水湿,多为虚证。

胖大舌:舌体较正常舌大,舌肌松驰,是脾肾阳虚所致。

裂纹舌:舌面有明显的裂痕,由精血亏虚所致,主血虚证(先天裂纹舌者除外)。

芒刺舌:舌体上有红色颗粒突起像刺,摸时感觉刺手,主邪热太盛,舌边芒刺为肝胆热盛,舌中有芒刺主胃肠热盛。

齿痕舌:舌体边缘有压迫痕迹,为齿痕舌。舌体肿大,出现齿痕,主脾阳虚衰,水湿内停。

强硬舌:舌质红而强硬,多见于中风先兆,多因外感邪热,内伤痰湿内阻心窍,肝风夹痰上扰神态。

歪斜舌:舌体不正,伸舌时偏斜于一侧,多为中风或中风先兆。

短缩舌:舌体紧缩不能伸长,甚则不能抵齿(天生舌短者除外),舌红绛而短缩者,多为昏迷病人。

薄厚苔;薄苔为疾病初起,厚苔为病情较重。

润燥苔:苔的润燥程度反映体内津液的盈亏情况,若舌红绛而苔润为热盛,舌红而苔燥为湿阻遏制阳气。

腐腻苔:舌边、舌中厚,刮之如豆腐渣样为腐苔。观察苔的腐腻可知阳气与内湿的程度。腐苔多为食积胃肠或痰浊。腻苔因阳气被遏阻,多见于湿浊、或痰饮证。

白苔:苔薄白而干,舌尖红者为燥热肺火盛。厚白苔主痰湿。

黄苔:从黄的程度辨别热的的轻重。

灰黑苔:灰黑苔越黑病情越重。

⑦望小儿指纹:指纹是指小儿两手食指掌侧静脉的颜色与形态。因为小儿在三岁以下,脉搏不稳,故以望指纹,弥补切脉之不足。

三关:小儿指纹分风、气、命三关,即食指第一节部位叫风关,第二节叫气关,第三节叫命关。根据三关脉络的颜色和形态,作为诊断依据之一。

诊法:用左手握小儿食指,右手大拇指适当用力从命关向气、风二关直推,以便于观察。

形色主病:一般以指纹红黄隐现,不浮露出风关以上的为正常现象。指纹色淡病轻,色深病重;色红为外邪,紫为热重,色青主风、主痛;青紫多为邪热内闭,可见于急热惊风证。指纹浮浅,多主外感;纹深沉,多主里证。

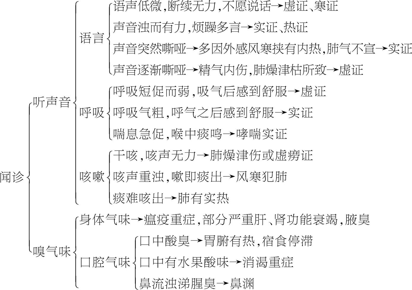
2.闻诊:包括听声音和嗅气味两方面。

3.问诊:问诊是四诊中的重要组成部分,在辨证施治时,必须通过询问患者的发病经过及自觉症状,然后再结合其他三诊,才能确切掌握病因和病理。

中国古代医生在病因、病理学基础上,总结出了问诊的重点内容,就是“十问”,即“一问寒热二问汗,三问饮食四问便,五问头身六胸腹,七聋八渴俱当辨,九问旧病十问因,再兼服药参机变,妇女尤问经带产,小儿当问麻疹斑”。

4.切诊:指用手直接检查患者脉象和体表各部分的一种诊断方法。包括切脉和触诊。

①切脉部位及所主脏腑:中医通常切寸口脉判断疾病的表里、寒热、虚实等变化。寸口脉的部位,分寸关尺三部。以桡骨茎突处定为“关位”,由关至掌部的“鱼际”穴,为一寸,故关前叫“寸”,由关至肘部的“尺泽”穴,为一尺,故关后叫“尺”。但寸关尺三部脉的切脉长度,只是一寸九分(以成年人为准),即由关至寸是九分,由关至尺是一寸。

②切脉的方法:首先让病人将臂伸出,手掌向上放平,用脉枕垫高约一寸。医生先用中指定其关位,继以食指以定寸部,再下无名指以定尺部。一般寸关两部手指并列,尺部手指稍微松开一点。如患者身材较长,则三指排列可松开一些,若患者身材比较短,三指排列可紧一些。同时要排列整齐。切脉时手指轻放,触及脉位皮肤,即称为浮取(又名举);稍重按脉,称为中取(又名寻);重按诊脉,称为沉取(又名按)。正常人的脉象是不浮不沉,一呼一吸脉跳四到五次,即72-80次/分钟,节律一致,力量柔和。

③触诊:用手直接触及头面、皮肤、四肢、胸、腹、腰、背等部位,以察其肌表的温度,以及肿胀、积聚的软硬等反应。

温度(寒热):头额、尺肤(前臂屈侧)灼热的,多属外感热性病;手足心灼热的,多为里热证;手足背灼热的,多为表热证;身寒、肢冷、腹部亦不温的,是阳气不足;四肢虽冷,但腹部灼热的,是邪热壅遏,阳郁不伸。

肿胀:腹部肿大,按之应指而起,叩之如鼓,是为气胀;腹肿胀,按之凹陷,不能应指而起,是为水肿;腹满按之不痛,多为虚证。

经络穴位:按穴位可以帮助诊断脏腑的疾病,如按阑尾穴(在足三里下一寸许)有无压痛,可以诊断是否阑尾炎,又如按胃俞、脾俞有压痛,多是脾胃有病。

二、辨证

辨证,是把“四诊”所获得的客观资料(证候),运用中医理论分析归纳,得出明确辨证,制定出相应的治疗方法的过程。现将八纲辨证加以详细说明。

八纲辨证:八纲,就是表、里、寒、热、虚、实、阴、阳。是辨证施治的理论基础之一,它对病理、辨证、治疗等都具有指导意义。八纲是根据病人症候表现的总和,分出表证与里证;寒证与热证;虚证与实证;阴证与阳证四个对立,而又相互联系或相互转化的四对类型,这四对类型又可以用阴阳两纲加以概括,即表、热、实为阳,里、虚、寒为阴。

八纲辨证,并不等于划分为八个孤立的类型,而是相互联系不可分割的。如表证,有表寒、表热、表虚、表实之分;还有表实里虚、表热里寒、表虚里实、表寒里热等。同样的道理,其他如里证、寒证等也如此。

1.表里:表指肌表,里指脏腑。凡受外感,病变部位在于体表的,称为表证;外邪未解,传入脏腑时便为里证。

表证的主要表现是:恶风、恶寒、发热、头痛身痛、四肢疼痛、鼻塞、有汗或无汗、脉浮、舌苔薄白。里证的表现是:一般发热不恶寒,或畏寒喜暖,心悸、气短、脘腹胀痛、腰背痠软、二便失调、脉沉。

2.寒热:凡由寒邪引起,或因阳气不足,所产生的机能衰退、阴气偏胜的症状,称为寒证;凡由热邪引起,或因其他病理变化(如气郁化火,湿郁化热等)所产生的机能亢奋、阳气过盛的症状,称为热证。

寒证的主要表现是:恶寒,手足冷、面色苍、口不渴、喜热饮、小便清长、大便稀薄、苔白、脉迟。热证的主要表现是:发热、恶热、面赤烦躁、口渴喜冷饮、小便赤短、大便黄粘胶臭、下利灼肛或便秘、舌质红苔黄、脉数。

3.虚实:主要是判断病邪之盛衰与人体抗病能力的强弱。虚实之分,须从整体和脏腑局部相互参考。

虚证的主要表现是:正气不足,凡生理机能减退,久病体虚,少气懒言,食少自汗,乏力消瘦,精神萎靡,动则心悸,听视力减退,大小便失禁,舌净无苔,舌质胖嫩色淡,脉细弱无力等均属虚证。实证的主要表现是:即病邪过盛的见证,凡声高气粗,胸腹胀满拒按,大便干结,小便不利,或恶寒、无汗,身痛或高烧,烦躁谵语,苔厚,脉实有力。

4.阴阳:是八纲辨证中的纲领。表、热、实三证可用阳来概括,里、虚、寒三证可用阴来概括。就是说判断证候属阴还是属阳,主要根据上述六纲的辨证分析。

阴证的主要表现是:精神萎顿,语声低微,面色晦暗,目光无神,动作迟缓,身冷畏寒,近衣喜温,口不渴,尿清白,大便溏,苔白滑,舌质淡,脉沉、细、迟、无力等。阳证的主要表现是:精神兴奋,发热口渴,语声粗壮,面赤气粗,身热喜凉,便秘溲赤,甚或烦躁谵语,苔黄燥,舌质红,脉浮、洪、滑、数、有力等。

济世救命之方:中国医学奥秘